I G A M I N G B U I L D E R S

Loading

About Us

iGaming Builders delivers comprehensive, cost-efficient automated A-to-Z online casino and sportsbook package solutions to operators worldwide

Contact Us

    contact@igamingbuilders.com
img

iGaming Marketing in 2026: How Operators Win – and How iGaming Builders Makes It Stick

Modern iGaming marketing isn’t about “more ads.” It’s about a compliant, data-driven, full-lifecycle machine: smart acquisition (affiliates, SEO, PPC, influencers), AI-powered personalization and CRM, responsible, localized campaigns, and constant optimization. iGaming Builders acts as an end‑to‑end strategic co‑pilot and marketing command center for operators – from go‑to‑market planning and multi-channel execution to advanced CRM and innovative tools like AI Streamer – so operators can focus on brand and growth while their marketing stack runs as a single, optimized growth engine.

Below is a comprehensive breakdown of what works in iGaming marketing today, and how iGaming Builders’ expertise helps you apply it at scale.

1. The New Reality of iGaming Marketing

If you’re an operator in 2026, you’re up against three hard truths:

1. Acquisition costs are high and rising in many markets.

2. Regulatory and compliance demands are tightening every year.

3. Players expect personalized, mobile-first, social experiences – not generic bonuses and spammy emails.

Recent benchmarking and trend reports underline this shift: operators are doubling down on social media and influencers, maintaining strong SEO investment, treating affiliate marketing as a key channel, and carefully managing budgets to balance acquisition and retention. At the same time, regulations in markets like Brazil, Canada, the UK, and US states are imposing stricter advertising rules, age and targeting limits, and responsible-gaming requirements that can’t be an afterthought.

Winning operators are the ones who:

1. Design marketing as a full player-lifecycle system (acquisition → activation → retention → reactivation).

2. Use data, AI, and automation at every step.

3. Build brand trust through transparency, personalization, and responsible gaming.

4. Work with specialized partners who understand both the art of marketing and the intricacies of iGaming.

That’s where iGaming Builders comes in: as a strategic, full-stack marketing and technology partner, not just another agency.

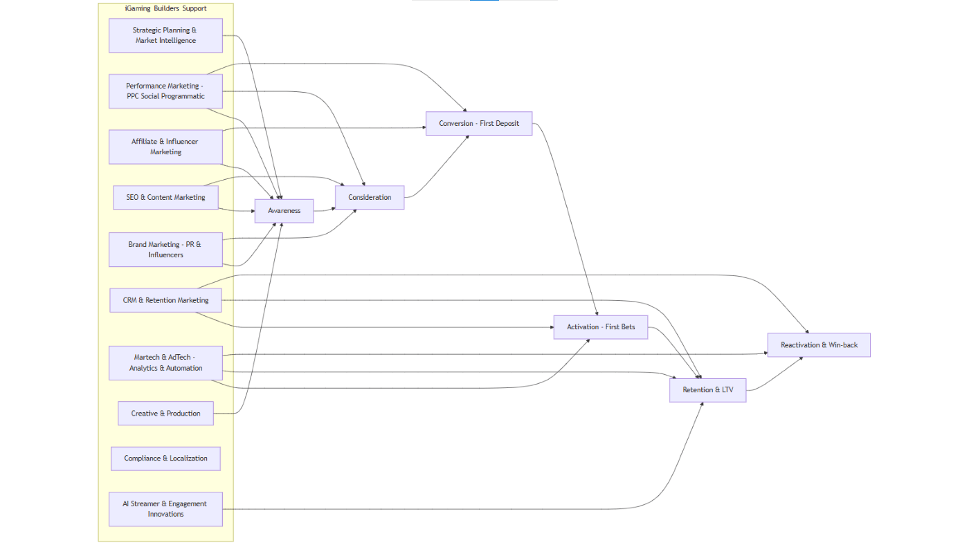
2. The Modern iGaming Marketing Machine (Player Lifecycle)

The visual above shows how a best-practice iGaming marketing operation should flow, and where iGaming Builders plugs in.

Now let’s walk through the key pillars of this machine.

3. Strategic Planning & Market Intelligence

Great marketing doesn’t start with campaigns; it starts with decisions:

1. Which markets?

2. Which segments?

3. Which budget mix?

4. Which positioning and tone?

iGaming Builders’ iGaming Business Consulting service is designed explicitly to inform these decisions from pre‑sales through operations.

3.1. Pre-sales & Go-to-Market Strategy

Before you spend your first marketing euro, iGaming Builders helps you:

1. Build realistic budgets and financial forecasts, including licensing, payments, and marketing spend – avoiding undercapitalization, a common failure point.

2. Assess market viability and regulatory hurdles, so you choose jurisdictions and structures that support long-term, compliant growth.

In the startup phase, our experts:

1. Accelerate time‑to‑market by managing relationships with game aggregators, payment processors, and licensing bodies.

2. Oversee technical and commercial implementation, so contracts are fair and integrations are solid.

3. Create a detailed go‑to‑market plan, including launch bonus calendar, affiliate onboarding, and the first big marketing push to maximize early traction.

3.2. Ongoing Strategic Evolution

Once live, the iGaming market keeps shifting: new verticals, crypto integration, new regions, new regulations. iGaming Builders’ consulting team stays in the picture as a strategic advisor, helping you:

1. Navigate trends like adding sports or poker, expanding geographically, or integrating crypto.

2. Monitor competitor moves, new game releases, and shifting player preferences via continuous competitive intelligence.

3. Leverage an ongoing network of partners – from payment solutions to affiliate deals and new gaming products – so you’re always using the best resources available.

In practice, this means your marketing roadmap is never static; it evolves based on real market data and expert guidance, not guesswork.

3.3. Marketing Roadmaps & Budget Allocation

On the pure marketing side, iGaming Builders’ marketing services function as an outsourced growth department:

1. Go-to-Market Strategy: comprehensive launch plans with market analysis, competitor intelligence, positioning, and multi‑channel budget allocation.

2. Annual & Quarterly Roadmaps: dynamic plans aligned with your business goals and major seasonal events (World Cup, Cheltenham, major leagues, etc.).

3. Budget Allocation & ROI Forecasting: expert guidance on how to split spend across channels and what ROI to expect, so you can invest with confidence.

That’s the strategic backbone. Now let’s talk about how that plan turns into actual players.

4. Performance marketing and player acquisition

4.1. Paid Media: PPC, Social, Programmatic

Acquisition today is all about precision and efficiency. iGaming Builders’ marketing services cover full‑funnel paid media management across:

1. PPC (search ads).

2. Social media ads.

3. Programmatic display.

The focus is on driving down Cost Per Acquisition (CPA) while maintaining quality – not just “any” traffic, but players with real lifetime value potential.

Industry best practices reinforce this approach:

1. Use real-time analytics to pause losing campaigns, scale winners, and shift budgets by geography, device, and segment.

2. Apply multi‑touch attribution so you’re not overvaluing the last click and undervaluing awareness channels that kick off the journey.

3. Run rigorous A/B tests on creatives, CTAs, landing pages, and bonus offers to steadily improve conversion rates.

iGaming Builders centralizes these capabilities, so you don’t need separate agencies or fragmented teams – all acquisition data flows into one view, making budget allocation smarter and more accountable.

4.2. Affiliate & Influencer Marketing

Affiliate marketing remains one of the most important acquisition channels for iGaming. The 2025 benchmark reports explicitly highlight affiliate partnerships as a key way to achieve greater reach and higher conversion rates. But scaling affiliates without issues requires serious infrastructure and oversight.

iGaming Builders’ Affiliate & Influencer Marketing service is designed as a complete, outsourced player‑acquisition engine. It’s not just basic management; it’s strategic orchestration.

Key elements include:

1. Strategic program architecture: designing commission structures (CPA, RevShare, Hybrid), bonus terms, and creative kits tailored to different affiliate types – content sites, paid media specialists, email marketers.

2. Proactive recruitment and vetting: using a broad network and prospecting tools to find high‑quality, relevant affiliates and then vetting them for traffic quality and brand safety.

3. Dedicated affiliate management: assigning experienced managers who act as true partners, handling communication, negotiating bespoke deals, and motivating affiliates to prioritize your brand.

4. Compliance and fraud monitoring: continuously monitoring for fraud, brand bidding, and non‑compliant tactics, protecting both your budget and reputation.

5. Performance analysis and optimization: detailed reporting and recommendations to optimize programs for maximum ROI.

On the influencer side, industry trends show that micro‑influencers and streamers (especially on Twitch and YouTube) are becoming powerful allies in iGaming marketing because of their authentic engagement and niche audiences. iGaming Builders integrates influencer campaigns into the same multi‑channel strategy, ensuring they align with your brand, compliance rules, and overall acquisition targets.

5. Organic Growth, Content, & Brand

5.1. SEO & Content Marketing

Even with aggressive paid media, you can’t ignore organic growth – it’s the engine that keeps feeding your funnel with lower‑cost, high‑intent traffic over time. iGaming Builders’ SEO & content marketing service covers:

1. Technical SEO.

2. Keyword research.

3. Content creation.

4. Link building.

The goal is to drive sustainable, high‑quality traffic that’s less vulnerable to ad‑policy changes or rising bids. This aligns with industry observations that SEO and content optimization remain a crucial differentiator in highly competitive markets.

5.2. Digital PR & Brand Marketing

To build credibility and a defensible brand, iGaming Builders also runs:

1. Digital PR and media relations: securing high‑authority placements in gaming, tech, and business publications, which both builds brand trust and earns valuable backlinks for SEO.

2. Influencer marketing campaigns: integrated with the broader strategy, not just one‑off sponsorships – using influencers to tell a coherent brand story that aligns with your positioning and compliance constraints.

3. Dedicated affiliate management: assigning experienced managers who act as true partners, handling communication, negotiating bespoke deals, and motivating affiliates to prioritize your brand.

This brand layer is what allows you to stand out in a crowded market, especially when product and bonuses can be easily copied.

6. CRM, Retention, & Maximizing Player Lifetime Value

Acquisition is only half the battle. Industry commentary consistently points to retention – and particularly VIP and loyalty players – as the major driver of long‑term profitability.

6.1. Retention Strategies that Work

Modern retention is built on:

1. VIP and loyalty programs with meaningful progression and rewards.

2. Personalized bonuses and offers tailored to behavior, not generic “10% up to $100” for everyone.

3. Gamification elements such as points, levels, missions, and challenges that keep engagement high.

4. Data‑led re‑engagement campaigns that reactivate players before they churn.

Gamification has become a defining trend, making the experience more interactive and rewarding while fostering loyalty through progression systems and personalized rewards.

6.2. How iGaming Builders’ CRM & Marketing services Power Retention

iGaming Builders’ CRM approach is twofold: a powerful built‑in CRM on our iGB QUANTUM platform, plus the flexibility to integrate best‑in‑class third‑party CRM tools as you grow.

Key advantages of the built‑in CRM:

1. Instantaneous data unification and 360° player views: real‑time access to every bet, deposit, game played, bonus, and support interaction. This allows precise segmentation and immediate action.

2. Real‑time automation and engagement: the system can instantly trigger actions like a personalized reload bonus when a player’s balance drops to zero, which is critical for preventing churn.

3. Faster time‑to‑market and lower complexity: new operators can launch sophisticated retention programs from day one without implementing a separate CRM system.

As you scale, the platform’s API‑first design allows you to plug in elite third‑party CRMs that specialize in AI‑powered personalization, predictive analytics, and journey orchestration – so you’re never limited by the core platform.

The marketing services layer then operationalizes this CRM power:

1. CRM & Retention Marketing: managing the entire player lifecycle through sophisticated segmentation, automated email campaigns, loyalty programs, and personalized re‑engagement initiatives to maximize LTV.

2. Marketing Automation Setup: implementing and managing your marketing technology stack – CRM, email automation, and more – so campaigns run reliably and at scale.

This combination means you’re not just sending emails and offers; you’re running data‑driven, multi‑channel journeys tailored to each segment.

7. Data, Personalization, & AI

7.1. AI-driven Personalization as a Marketing Engine

The industry is moving decisively toward AI‑enhanced experiences. AI tools analyze user behavior and preferences to provide tailored game recommendations, promotions, and rewards, boosting engagement and retention. Operators increasingly rely on data analytics and AI to deliver personalized gaming and marketing experiences, using behavior data to craft custom promotions, content, and rewards.:

At the same time, performance marketing experts emphasize:

1. Real‑time analytics for campaign optimization.

2. Predictive analytics for retention (intervening before players churn).

3. Multi‑touch attribution to understand the full journey.

4. GEO targeting and localization – not just language, but promotions, payment methods, and bonus structures adapted to each region.

7.2. How iGaming Builders Puts Data & AI to Work

iGaming Builders turns these ideas into day‑to‑day practice:

1. Unified reporting: all marketing data flows into a single system, giving a holistic, transparent view of performance across channels and removing attribution disputes.

2. Smarter budget allocation: clear ROI by channel enables confident investment in what works and cutting or fixing what doesn’t.

3. AI‑powered CRM and personalization: whether using the native CRM or integrated third‑party tools, operators can apply predictive modeling and automated journeys to nudge players at exactly the right moment.

4. Localization and GEO targeting: with consulting and marketing services working together, campaigns are tailored to regional preferences and regulatory requirements, not just copied across markets.

8. Compliance, Responsible Gaming, & Brand Trust

You can’t build sustainable growth on shaky regulatory ground. Recent regulatory shifts highlight the stakes:

1. Brazil: new rules covering licensing, RTP requirements, payment restrictions, taxes, and marketing focused on player protection.

2. Canada (Ontario): stricter advertising rules, including prohibitions on using athletes and celebrities in ads and stronger responsible gambling messaging.

3. UK: new requirements around financial vulnerability checks and game design to reduce harm, plus tighter advertising guidelines.

Best practice today means:

1. Embedding responsible gaming messages and tools in all marketing activities.

2. Ensuring age and identity verification in targeting.

3. Respecting market‑specific codes on bonuses, celebrity/influencer usage, and “typical player” messaging.

4. Using real‑time monitoring to block non‑compliant traffic and suspicious activity before it damages your brand or license.

iGaming Builders supports this in several ways:

1. Regulatory navigation in the consulting phase, helping you understand and plan for compliance before launch.

2. Ongoing competitive and regulatory intelligence, so you’re aware of new rules and can adapt quickly.

3. Campaign and affiliate compliance checks built into the marketing and affiliate services, including fraud monitoring and brand‑safeguarding.

4. Localization support (translations, localized creative) so campaigns respect cultural and legal norms in each target market.

This integrated compliance layer turns what many operators treat as a constraint into a competitive advantage: you become the trusted, transparent brand in markets where trust is increasingly scarce.

9. Innovation that Differentiates Your Brand: AI Streamer & Beyond

To win in 2026 and beyond, you need more than standard channels – you need something that makes players remember and talk about you.

One example is the powerful and innovative AI Streamer Platform. In partnership with Trueplay.io, this tool creates a 24/7 live entertainment channel directly on your site – a “Twitch for casino” where players watch a charismatic host play, react to big wins, and interact with the audience in real time.

Key advantages:

1. Unprecedented engagement and “stickiness”: session times rise because players come not only to play but to watch and belong to a community.

2. Powerful social proof and trust: seeing a live streamer play and win on your site is a constant, visible validation that the casino is active and fair – something static banners can’t match.

3. Unique brand identity: an AI Streamer becomes an instant USP, turning a generic template casino into a live entertainment destination and building a long‑term competitive moat.

4. New content and community channel: the stream becomes a platform for special events, tournaments, and giveaways, turning passive players into active fans and driving repeat visits.

Combined with the Copystake transparency tool (which allows players to copy the streamer’s bets and see outcomes in real time), the ecosystem creates a self‑reinforcing loop of trust, engagement, and higher GGR.

This is a perfect example of how iGaming Builders goes beyond “traditional” marketing – integrating technology, content, and psychology into a growth‑driving feature that strengthens both acquisition and retention.

10. Why iGaming Builders is a Force Multiplier for Your Marketing

Putting it all together, iGaming Builders delivers a set of interconnected advantages that directly translate into marketing success:

10.1. Synergistic, Multi‑channel Dominance

Instead of siloed agencies and in‑house teams pulling in different directions, you get one cohesive, data‑driven command center:

1. Performance of a TV campaign informs PPC targeting.

2. SEO insights shape content for affiliates.

3. CRM segments drive audience targeting for influencer campaigns.

This synergy means the whole is far greater than the sum of its parts – and your marketing efficiency is significantly higher than competitors relying on fragmented approaches.

10.2. Elite industry expertise and relationships

iGaming Builders’ team is specialized in iGaming, with deep relationships across:

1. Top affiliates and media owners.

2. Influencers and streamers.

3. Technology and platform providers.

This gives you instant access to a premium network and strategic insights that would take years and substantial cost to build independently.

10.3. Speed & Agility

The iGaming market moves fast. iGaming Builders is built for that pace, with processes, tools, and expertise to:

1. Launch new campaigns quickly.

2. Test new channels and formats.

3. Capitalize on short‑lived opportunities (e.g., major tournaments, regulatory openings).

That speed lets you out‑maneuver competitors and capture share when windows open.

10.4. Unified Data & Accountability

With all marketing data flowing into one unified reporting system, you get:

1. Clear, holistic performance visibility.

2. Accurate attribution across channels.

3. Confidence to double down on what works and stop what doesn’t.

10.5. A Scalable, Long‑term Growth Engine

Ultimately, iGaming Builders transforms marketing from a string of tactical expenses into a predictable, scalable growth engine:

1. Campaigns improve over time as their understanding of your brand deepens.

2. Your brand becomes stronger and more differentiated.

3. Your competitive moat widens through a combination of data, relationships, and technology like AI Streamer and advanced CRM.

11. What this Means for You as an Operator

If you’re an operator looking to thrive rather than just survive, the playbook is clear:

1. Treat marketing as a full‑lifecycle discipline, not just acquisition.

2. Invest in data, AI, and automation to personalize experiences at scale.

3. Build affiliate and influencer programs that are both aggressive and brand‑safe.

4. Embed compliance and responsible gaming into the core of your campaigns.

5. Partner with specialists who understand both marketing and the unique complexities of iGaming.

iGaming Builders is designed to be that partner: a strategic co‑pilot that handles the complexity of the ecosystem so you can focus on what matters most – building a brand that players trust, love, and keep coming back to.

In a market where performance determines survival, having an elite, end‑to‑end marketing and technology partner is no longer a luxury. It’s the single most powerful move you can make to turn your marketing into a sustainable competitive advantage.

Have an idea in your mind? Let’s make something great together

img Contact Us img